Instance Verification Kit (IVK)
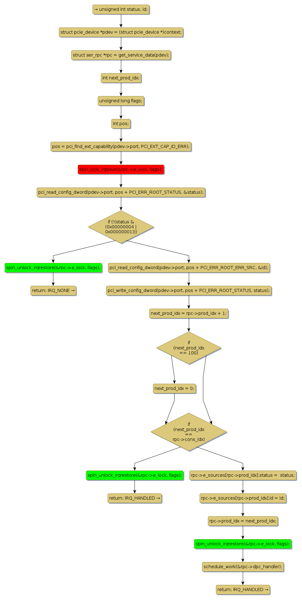
spin lock @ [6066+39+/linux-3.19-rc1/drivers/pci/pcie/aer/aerdrv.c]
Instance Signature: e_lock
|
The Matching Pair Graph:
|
|
Function Name
|
Control Flow Graph (CFG)
|
Events Flow Graph (EFG)
|
Source Correspondence
|
|
aer_irq
|
|
|
[5664+7+/linux-3.19-rc1/drivers/pci/pcie/aer/aerdrv.c]
|